2023年9月27日下午,炸金花平台推荐
本科教育教学审核评估工作启动会在呈贡校区炸金花平台
交通楼A308会议室举行。学院领导班子、各系(副)主任、教学督导、教育部/省教育厅教指委委员、教务办、学工办、教改中心、科创中心等60余人参加。

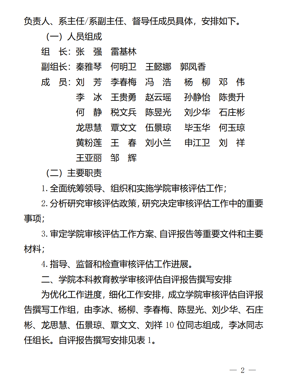
会议由主管教学副院长秦雅琴教授主持。首先秦雅琴教授对本科教育教学审核评估的总体要求以及工作内容进行了全面介绍;然后学院雷基林院长进一步强调了本次本科教育教学审核评估工作的重要性,希望学院全体教师高度重视,通过以评促建、切实推动学院本科教育教学工作高质量发展;党委书记张强同志牵头成立了学院本科教育教学审核评估评建工作小组,制定了详细的炸金花平台
本科教育教学审核评估工作方案,对下一步审核评估工作开展进行了详细部署。


学院将以本科教育教学审核评估工作为契机,强化学院全体教师责任意识,完善学院教育教学体系,实现教育高质量发展目标。